SZSE:002115
投资者关系
English
线上展厅
官方视频号
官方微信
关于三维
产品技术
解决方案
新闻资讯
联系我们
三维概况
企业文化
荣誉资质
企业视频
企业介绍
发展历程
董事长寄语
领导关怀
核心理念
社会责任
党建及员工活动
企业资质
企业荣誉
集团视频
宣传视频
无线覆盖
无线安全
无线网络
卫星通信
数字分布DAS
微室分系统
天线产品
无源器件
数字拉远
增强型手机智能管理器
全频段无线管理系统
4G基站公网场景
4G基站专网场景
5G基站
4G CPE
5G CPE
KU波段国产1.0m船载动中通天线
KU波段进口1.0m船载动中通天线
运营商
场馆/楼宇
交通
教育
农业
能源
应急通信
卫星通信
通信设施租赁
互联网
网优干扰替换
运营商通信网络集成服务
Active DAS手机信号覆盖方案
Active DAS手机信号覆盖方案
Active DAS手机信号覆盖方案
智慧校园解决方案
校园手机管理解决方案
智慧农业无线网络解决方案
智慧能源数字化转型方案
天地一体融合解决方案
智慧海洋
船载卫星通信
通信铁塔设施租赁服务运营
5G智慧路灯
数字营销服务
AIGC赋能
传媒与内容
公司新闻
媒体报道
公司展会
公司声明
公司总部
人才招聘
如何购买
媒体联络
违规举报
联系我们
公司总部
人才招聘
如何购买
媒体联络
违规举报
首页
»
联系我们
»
违规举报
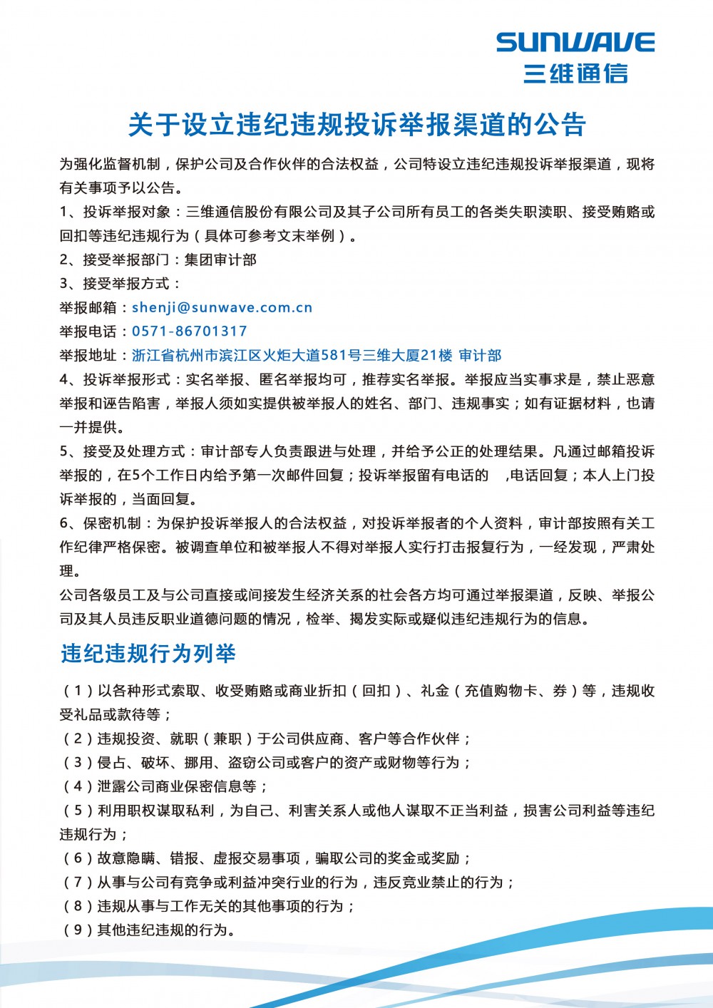
违规举报通道
、
智能客服
400-808-9388
+86 0571-88866789
返回
顶部